Featured Post

High CMRR Instrumentation Amplifier (Schematic and Layout) design for biomedical applications

Instrumentation amplifiers are intended to be used whenever acquisition of a useful signal is difficult. IA’s must have extremely high input impedances because source impedances may be high and/or unbalanced. bias and offset currents are low and relatively stable so that the source impedance need not be constant. Balanced differential inputs are provided so that the signal source may be referenced to any reasonable level independent of the IA output load reference. Common mode rejection, a measure of input balance, is very high so that noise pickup and ground drops, characteristic of remote sensor applications, are minimized.Care is taken to provide high, well characterized stability of critical parameters under varying conditions, such as changing temperatures and supply voltages. Finally, all components that are critical to the performance of the IA are internal to the device. The precision of an IA is provided at the expense of flexibility. By committing to the one specific task of ...

Regulator current Source Circuit Diagram

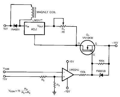
The circuit powers the load via the regulator`s input instead of its output. Because the regulator`s output sees constant dummy load R1, it tries to consume a constant amount of current, no matter what the voltage across the actual load really is. Hence, the regulator`s input serves as a constant-current source for the actual load. 

Power the circuit with any one of the commonly available ± 15 or ±12 V supplies. The voltage dropped across the regulator and dummy load decreased the total compliance voltage of the~circuit. You set the load`s current with Rl. The current equals 1.25 A/`J x Rl.


Regulator current Source Circuit Diagram

Regulator current Source Circuit Diagram


Regulator current Source Circuit Diagram

Comments